| 索 引 号 | 主题分类 | 其他 \ 其他 | |
| 发布机构 | 自治区人民政府 | 文 号 | 内政发〔2024〕20号 |
| 成文日期 | 2024-07-16 |
各盟行政公署、市人民政府,自治区各委、办、厅、局,各大企业、事业单位:
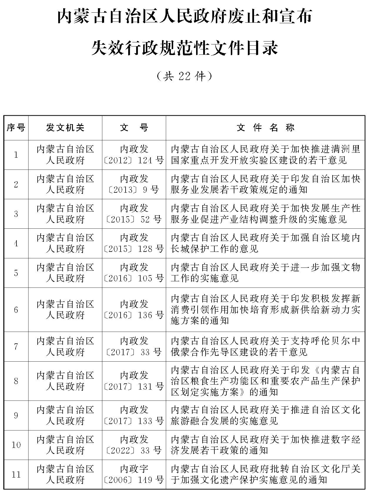
现将《ld体育中国官方网站废止和宣布失效行政规范性文件目录》印发给你们,纳入目录的行政规范性文件自本通知印发之日起停止执行,不再作为行政管理的依据。各地区各部门单位要对出台的相关行政规范性文件及时清理,做好ld体育中国官方网站衔接。
2024年7月16日
(此件公开发布)


联系电话:0471-4865916(仅受理网站建设维护相关事宜) 关于防范仿冒网站风险的提示 网站支持
ipv6
回到顶部
| 索 引 号 | |
|---|---|
| 主题分类 | 其他 \ 其他 |
| 发布机构 | 自治区人民政府 |
| 文 号 | 内政发〔2024〕20号 |
| 成文日期 | 2024-07-16 |
各盟行政公署、市人民政府,自治区各委、办、厅、局,各大企业、事业单位:
现将《ld体育中国官方网站废止和宣布失效行政规范性文件目录》印发给你们,纳入目录的行政规范性文件自本通知印发之日起停止执行,不再作为行政管理的依据。各地区各部门单位要对出台的相关行政规范性文件及时清理,做好ld体育中国官方网站衔接。
2024年7月16日
(此件公开发布)


| 索 引 号 | 1115000001151201XD/2024-04420 | 主题分类 | 其他 \ 其他 |
| 发布机构 | 自治区人民政府 | 文 号 | 内政发〔2024〕20号 |
| 成文日期 | 2024-07-16 |
| 索 引 号 | 1115000001151201XD/2024-04420 |
| 主题分类 | 其他 \ 其他 |
| 发布机构 | 自治区人民政府 |
| 文 号 | 内政发〔2024〕20号 |
| 成文日期 | 2024-07-16 |
各盟行政公署、市人民政府,自治区各委、办、厅、局,各大企业、事业单位:
现将《ld体育中国官方网站废止和宣布失效行政规范性文件目录》印发给你们,纳入目录的行政规范性文件自本通知印发之日起停止执行,不再作为行政管理的依据。各地区各部门单位要对出台的相关行政规范性文件及时清理,做好ld体育中国官方网站衔接。
2024年7月16日
(此件公开发布)


主办单位:ld体育中国官方网站主办 承办单位:ld体育中国官方网站办公厅承办
蒙ICP备05000248号
蒙公网安备15010502000333 政府网站标识码:1500000001
本网站发布的所有信息均不收取任何费用如遇到任何以本网站名义收取费用的情况请向自治区政府办公厅纪检部门举报
是否“确认”跳转到登录页?